0791-83983112/0791-83955307
首页
走近建投
集团简介
组织机构
部门职能
发展历程
云博(中国)
领导关怀
集团动态
基层动态
安全生产
视频中心
业务领域
风险评估
城市建设
房产开发
投资融资
资产管理
云博手机站·官方版在线
党建
团建
工会
活动专题
纪检监察
廉政建设
普法专栏
信访举报
招标采购
招标公告
中标公示
资产招租
企业文化
文化纲要
企业宣传片
精神文明创建
洪路先锋·云学堂
云博(中国)
联系方式
人才招聘
首页
走近建投
集团简介
组织机构
部门职能
发展历程
云博(中国)
领导关怀
集团动态
基层动态
安全生产
视频中心
业务领域
风险评估
城市建设
房产开发
投资融资
资产管理
云博手机站·官方版在线
党建
团建
工会
活动专题
纪检监察
廉政建设
普法专栏
信访举报
招标采购
招标公告
中标公示
资产招租
企业文化
文化纲要
企业宣传片
精神文明创建
洪路先锋·云学堂
云博(中国)
联系方式
人才招聘
下属公司
招标采购
-
Bidding
招标公告
中标公示
资产招租
首页
>
招标采购
>
招标公告
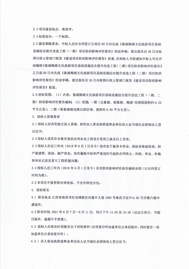
象湖防洪招标公告
日期:2021-06-07
上一篇:
南昌城投公司2021年超短期融资券承销服务中标候选人公示
下一篇:
南昌市九洲高架东延工程(洪都大道—天祥大道)桩基检测项目(第二次)中标候选人公示
返回列表页
OA系统
官方微信
在线留言
返回顶部
乐动在线注册
|
半岛在线注册
|
云博app官方在线入口
|
马博在线登录
|
马博注册大厅
|
爱体育在线
|
九游在线登录官网
|
半岛登陆入口
|
乐动网站网页版
|